H视频

H视频新闻

H视频新闻

当前位置: 主页 > H视频新闻 > 正文

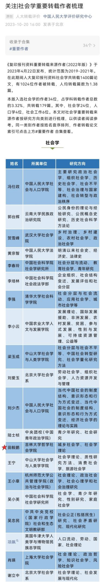
喜报 | H视频 田毅鹏教授入选中国人民大学《复印报刊资料重要转载来源作者(2022年版)》社会学重要转载作者!

日期:2023-12-07 点击数: 来源:

(消息来源 | 中国人民大学评价研究中心微信公众号)

日前,根据中国人民大学发布的《复印报刊资料重要转载来源作者(2022年版)》统计,人大复印报刊资料社会学共转载1400篇论文,有1024位作者被转载,人均转载篇数为1.38篇。

其中,H视频 田毅鹏教授入选社会学重要转载作者,向田毅鹏教授表示热烈祝贺!

(原文如下)